Wiring Diagram?

Thread Tools
 
Search this Thread
 
Old Jan 9, 2012 | 01:51 PM
  #41  
nfnsquared's Avatar
Race Director
 
Joined: Dec 2003
Posts: 12,521
Likes: 1,824
From: MAGA country
Originally Posted by tpoony
Hi RonA, I am getting ready to do a Timing belt change on my 2006 TL, planning to do the start bump method to remove the pulley, would greatly benefit from having a fuse diagram so i know how to pull the fuel injector fuse.

Can I please trouble you to send my the fuse panel wiring diagram to poony69@hotmail.com?

Thanks!
Fuse #8, under hood fuse box:



Reply
Old Jan 11, 2012 | 11:52 AM
  #42  
tpoony's Avatar
Intermediate
 
Joined: Dec 2005
Posts: 29
Likes: 0
Hi RonA, as always, you rock!!!

I apologize for my potentially stupid follow-on question, however, I am not 100% sure which fuse(s) to pull in order to do the bump for the crank pulley removal.

Would it be both Fuse 2 in under the hood as well as Fuse 19 under the dash? The other forums mentioned the fuel injector fuse, I am not technical enough to know exactly which fuse(s) associate with this.

Your guidance is much appreciated!
Reply
Old Mar 3, 2012 | 11:50 AM
  #43  
triax37's Avatar
Racer
iTrader: (1)
 
Joined: Feb 2007
Posts: 404
Likes: 102
From: Denver, CO
New Request (please!): wiring diagrams for the Navi DVD drive. I bought a pdf of the service manual, but it's oddly missing 22: 426-453. I think I just need 22-453, and any pages tied to that section. Thanks!
Reply
Old Mar 24, 2012 | 06:07 PM
  #44  
frankabriola05TL's Avatar
2nd Gear
 
Joined: Jun 2011
Posts: 2
Likes: 0
could you email me the wire digram please frankabriola@yahoo.com
Reply
Old Apr 14, 2012 | 12:55 AM
  #45  
Mug's Avatar
Mug
Burning Brakes
 
Joined: May 2007
Posts: 867
Likes: 37
From: Anchorage, Alaska
Originally Posted by lowendz
well, here's the radio wiring diagram for all of you...


Radio Outputs:

12 Volt DC: -------- White
Switched Accessory: ------------ Red/ Yellow
Ground: ------------------- Black
Power Ant: -------------- Yellow/ Green
Remote turn on: ---------------- Red/ Yellow
Illumination: -------------- Red/ Black also red
Mute: ------------------ Yellow/ Green (for amp mute), Blue/Red (for hands free link mute)
Steering remote wire: ----------------- Green/ Red
Left Front ------------ Green+ / blue-
right Front -------------- Black+ / Grey-
Left Rear -------------- White+ / Yellow-
Right rear------------- Orange+ / Red-
Center CH------------- Brown+ / green/white-
Sub ---------------- Red/ Blue+ / White/Green-


Anyone know why my 2007 base pre-amp wires for my rear speakers are not white+, yellow- and orange+, Red-?

I can't find a diagram anywhere. Can I use the fader and balance to determine which wire is which or does someone know? My wires are all light colors with stripes.
Reply
Old Apr 22, 2012 | 08:30 PM
  #46  
RATA-TAT-TAT's Avatar
5th Gear
 
Joined: Apr 2012
Posts: 5
Likes: 0
I have a similar issue for 08 with navi. The posted diagram does not match the wiring for my black or grey wiring harness'. Gonna try to sort it out but any help would be great!
Reply
Old Apr 22, 2012 | 09:30 PM
  #47  
Mug's Avatar
Mug
Burning Brakes
 
Joined: May 2007
Posts: 867
Likes: 37
From: Anchorage, Alaska
I figured it out. For my 07:

RR: Green/Yellow+, Blue/yellow-
LR: Green/Blue+, Yellow/Blue-

Here's some pics to see if you have the same wire colors. Post #103:

https://acurazine.com/forums/showthr...=850264&page=3
Reply
Old Apr 22, 2012 | 10:15 PM
  #48  
RATA-TAT-TAT's Avatar
5th Gear
 
Joined: Apr 2012
Posts: 5
Likes: 0
Originally Posted by Mug
I figured it out. For my 07:

RR: Green/Yellow+, Blue/yellow-
LR: Green/Blue+, Yellow/Blue-

Here's some pics to see if you have the same wire colors. Post #103:

https://acurazine.com/forums/showthr...=850264&page=3
Yep! Figured that just a little bit ago...For the front i got...

Front Right: Black/Grey
Front Left: Green/Blue

Only thing is im not sure which is pos/negative!
Reply
Old Apr 23, 2012 | 12:19 AM
  #49  
Mug's Avatar
Mug
Burning Brakes
 
Joined: May 2007
Posts: 867
Likes: 37
From: Anchorage, Alaska
Left Front ------------ Green+ / blue-
right Front -------------- Black+ / Grey-
Reply
Old Apr 23, 2012 | 07:20 PM
  #50  
WluvC0124's Avatar
Advanced
 
Joined: Jul 2009
Posts: 77
Likes: 1
From: MD
Can anyone please pm me the wire diagram for 05 navi and navi sub display?
Reply
Old May 3, 2012 | 12:25 PM
  #51  
WluvC0124's Avatar
Advanced
 
Joined: Jul 2009
Posts: 77
Likes: 1
From: MD
^^^ does anyone know where i can buy or get one?
Reply
Old Sep 3, 2012 | 08:45 PM
  #52  
jeeva86's Avatar
'08 TL-S 6MT
 
Joined: Dec 2010
Posts: 319
Likes: 8
From: Ottawa
^+1, I also want to buy a pdf or something! someone said they got some manual for $7, does the helms manual include this?
Reply
Old Sep 30, 2012 | 06:19 PM
  #53  
ruan's Avatar
10th Gear
 
Joined: Sep 2012
Posts: 13
Likes: 1
From: chicago, IL
wiring diagram 05

i bough a pdf version service manual on eBay. it lack of navigation part from body electric. any one can send me the whole section of body electric. xuxianruan@126.com
Reply
Old Nov 17, 2012 | 12:33 AM
  #54  
07TLBONB's Avatar
Advanced
15 Year Member
Liked
 
Joined: Mar 2011
Posts: 53
Likes: 2
From: Wichita, KS
Wiring Diagram

Installing viper 5904 this weekend and I have everything I need for that part but am also installing 530t for windows and 529t for sunroof and was wanting a diagram for window and sunroof wiring so I know where all the connections are.....
Reply
Old Dec 22, 2012 | 12:25 AM
  #55  
steponit08's Avatar
2nd Gear
 
Joined: Dec 2012
Posts: 2
Likes: 0
fuse box wiring diagram and heated seat wiring diagram 05 TL

looking for wiring diagram for heater seats and fuse box.

fuse keeps blowing when seat heater switch is turned on.

I have a service manual but I cannot find any diagram that has this info on it.

thx
Reply
Old May 13, 2014 | 11:46 AM
  #56  
smirkle's Avatar
Cruisin'
 
Joined: Apr 2013
Posts: 23
Likes: 3
2006 TL wiring?

Battery is draining.
My Haynes manual does not have a complete wiring diagram.
Looks like they are $30 online. Any suggestions?
Reply
Old May 15, 2014 | 10:47 PM
  #57  
smirkle's Avatar
Cruisin'
 
Joined: Apr 2013
Posts: 23
Likes: 3
I am looking for a (not Haynes') wiring diagram, to track down a leaky circuit, in my 06 TL with Automatic Transmission
Reply
Old Mar 24, 2016 | 09:50 AM
  #58  
riversnj's Avatar
10th Gear
 
Joined: Jan 2016
Posts: 13
Likes: 0
This is an extremely helpful thread, thanks everyone
Reply
Old Nov 30, 2018 | 12:33 PM
  #59  
cooldesi83's Avatar
4th Gear
 
Joined: Jan 2012
Posts: 4
Likes: 0
From: windy city
Need wiring diagram for 04 tl tach input for remote start

Hi can someone please help me locating the ta h wire for 04 TL. My remote start works fine in warm weather but in cold it keeps cranking thrn blows air without the car actually running. This drains the battery.

Any help would be appreciated thank you
Please pm.me wireing diagram if possible for 04 tl.
Reply
Old Dec 3, 2018 | 09:42 AM
  #60  
ghernz's Avatar
Advanced
 
Joined: Jun 2015
Posts: 53
Likes: 5
Looking for wiring diagram for 06 TL navi and non navi (screen and clock). Trying to do navi to non navi conversion. Hard drive is not working and don't use navi screen since its out dated.

Thanks,
George

hernz396@gmail.com
Reply
Old Jan 24, 2019 | 09:20 AM
  #61  
Dgadea's Avatar
1st Gear
 
Joined: Jan 2019
Posts: 1
Likes: 0
Navi sub display to non navi stereo

Does anyone know if its possible to wire a navi sub-display to a non navi display? Been looking for wiring schematics without any luck.
Reply
Old Jan 24, 2019 | 11:16 AM
  #62  
ghernz's Avatar
Advanced
 
Joined: Jun 2015
Posts: 53
Likes: 5
Originally Posted by Dgadea
Does anyone know if its possible to wire a navi sub-display to a non navi display? Been looking for wiring schematics without any luck.
If you are looking for display swap see post below. It is plug and play. Now sure about the clock swap yet.


https://acurazine.com/forums/3g-tl-a.../#post16370830
Reply
Old Jun 20, 2019 | 07:40 PM
  #63  
Miguel Villalobos's Avatar
1st Gear
 
Joined: Jun 2019
Posts: 1
Likes: 0
Do you still have the diagram
Reply
Old Mar 8, 2024 | 09:15 PM
  #64  
Sheenway33's Avatar
4th Gear
 
Joined: Aug 2019
Posts: 4
Likes: 1
Diagram

Originally Posted by streese
PM me your email addy and I will send it to you.

Steve
Hello Steve and sorry to trouble you, but I was wondering if you still have the wiring diagram for the drivers seat.
Reply
Old Mar 8, 2024 | 09:18 PM
  #65  
Sheenway33's Avatar
4th Gear
 
Joined: Aug 2019
Posts: 4
Likes: 1
Diagram

Originally Posted by streese
PM me your email addy and I will send it to you.

Steve
If you would be so kindly, you can also email to me sheenway33@gmail.com
Reply
Old Mar 13, 2024 | 03:06 PM
  #66  
cyrus2468's Avatar
5th Gear
 
Joined: Mar 2024
Posts: 5
Likes: 0
Email me

Originally Posted by Sheenway33
If you would be so kindly, you can also email to me sheenway33@gmail.com

can I also get the diagram?

cahuxf13@gmail.com
Reply
Old Mar 14, 2024 | 11:46 AM
  #67  
El_Cheapo's Avatar
Racer
5 Year Member
Photogenic
Liked
Loved
 
Joined: Jun 2019
Posts: 415
Likes: 74
@Sheenway33 @cyrus2468 Looks like Steve is long gone.

What wiring diagram are you looking for?
Reply
Old Mar 14, 2024 | 12:02 PM
  #68  
cyrus2468's Avatar
5th Gear
 
Joined: Mar 2024
Posts: 5
Likes: 0
Originally Posted by El_Cheapo
@Sheenway33 @cyrus2468 Looks like Steve is long gone.

What wiring diagram are you looking for?
2004 Acura TL diagram for the amp

Im trying to bypass it and run a amp from my trunk and my head unit

I don’t have the Navigation.

idk if that makes a difference.

Last edited by thoiboi; Mar 14, 2024 at 03:55 PM.
Reply
Old Mar 15, 2024 | 02:38 AM
  #69  
El_Cheapo's Avatar
Racer
5 Year Member
Photogenic
Liked
Loved
 
Joined: Jun 2019
Posts: 415
Likes: 74
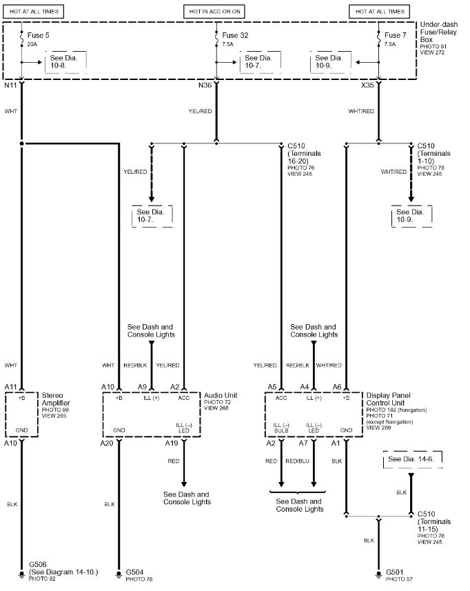
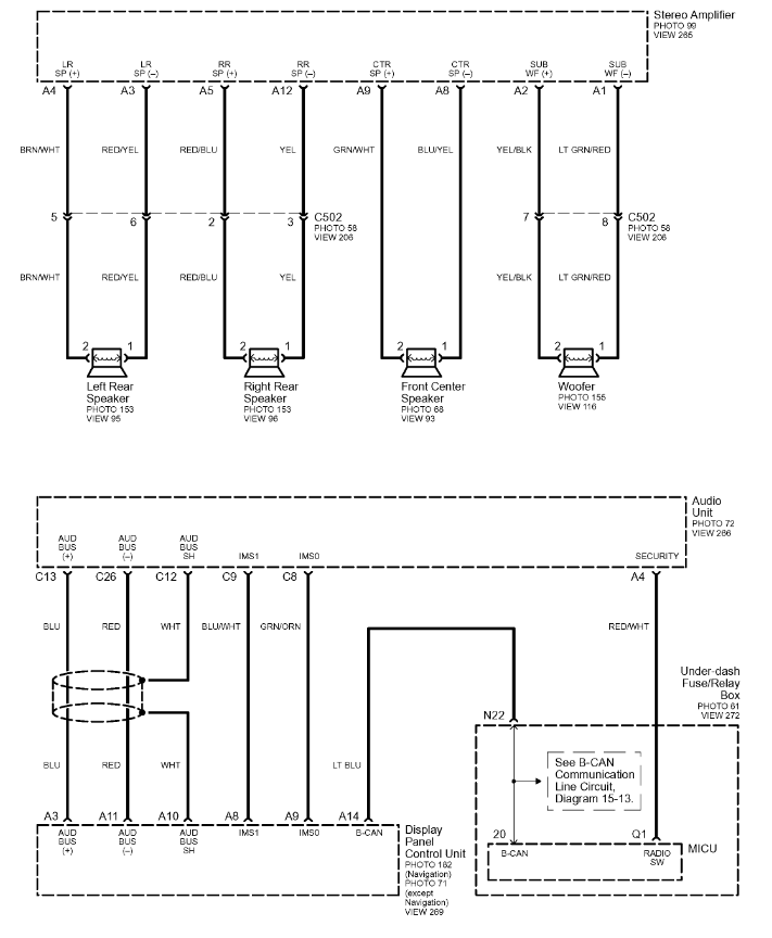
@cyrus2468 Below are the relevant wiring diagrams for the amp.


Personally, I would use an amp bypass harness to make it a lot easier. There are two options depending on how you want to bypass:
  1. Metra 70-1726 which is the amp bypass harness by itself (It's listed for the Honda Element, but it looks like it will fit. I haven't confirmed it.)
  2. Mobile Max Car Audio has a pair of harnesses if you also want to use the OEM wiring from the radio to the factory amp location












Reply
Old Oct 23, 2024 | 12:54 PM
  #70  
EmilyT's Avatar
3rd Gear
 
Joined: Oct 2024
Posts: 3
Likes: 1
Hi there! Im wondering if anyone has a radio wiring diagram for a 2003 CL 3.2 type s. Bose but no nav.
Reply
Related Topics
Thread
Thread Starter
Forum
Replies
Last Post
slowcl-s
2G CL Problems & Fixes
1
Jul 15, 2011 06:23 AM
neo1738
1G RDX DIY & FAQ
8
Aug 19, 2009 10:08 AM
woodson22$
1G TSX (2004-2008)
2
Jun 27, 2006 07:14 PM




All times are GMT -5. The time now is 08:20 AM.